Comunidades - Administrar Miembros
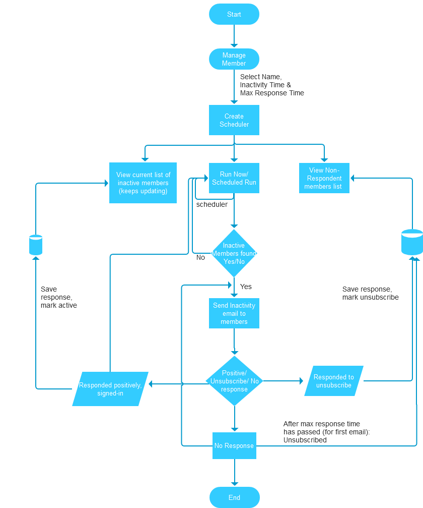
Manage members permite que el administrador administre miembros inactivos en la comunidad. El administrador puede crear programadores para el tiempo de inactividad deseado, que envía un correo electrónico de inactividad a los miembros que se encuentran en ese rango. El administrador también puede establecer el tiempo máximo de respuesta para que el miembro responda (1 Week, 1 Month, 3 Months, 6 Months and 1 year) .
El administrador de la comunidad puede crear múltiples programadores.
Para gestionar miembros de la comunidad:
- Haga clic en Community tab .
- Haga clic en la Members tab .
- Haga clic en Manage Members .
- Create Scheduler (indique el nombre, seleccione el tiempo máximo de respuesta y la duración de la inactividad).
- La ejecución programada envía un correo electrónico de inactividad a los miembros que han estado inactivos durante la duración de inactividad establecida.
- En el correo electrónico recibido, el miembro tiene la opción de Sign-in and Continue o Unsubscribe ; El estado se actualiza en consecuencia. Si el miembro decide continuar con la comunidad, inicia sesión en la comunidad y marca una actividad de inicio de sesión en su cuenta.
- Los miembros que no respondan recibirán el correo electrónico nuevamente en la próxima ejecución del programador hasta que se alcance el Tiempo de respuesta máximo (calculado a partir del primer correo electrónico), como recordatorio. Una vez que se alcanza el Tiempo de respuesta máximo y no se recibe respuesta del miembro, se marcará como No Unsubscribed .
- El programador envía un correo electrónico todos los días hasta que se elimine o suspenda. Las listas descargables se actualizan a medida que los miembros responden y se pueden descargar. Las descargas disponibles son una hoja de exportación de miembros inactivos y no encuestados en ese momento.
Flujo de la función Gestionar miembro -
Ejemplo de cómo funcionan los miembros de la administración:
Por ejemplo, si crea un programador con el tiempo de inactividad de 1 week y el tiempo de respuesta máximo, ya que 1 week y 2 de cada 10 miembros están inactivos desde la última 1 week , con la opción de lista de exportación, el sistema descargará un archivo con los 2 miembros que han estado inactivos durante al menos 1 week .
La opción de no respondedor descargará el archivo con los miembros que no hayan respondido cuando se descargue el archivo.
Licencia
Para obtener los precios, envíenos un correo electrónico a [email protected]
Para más detalles sobre las comunidades de QuestionPro, haga clic aquí
Licencia
Esta función está disponible con la siguiente licencia:
Communities
gracias por tus comentarios